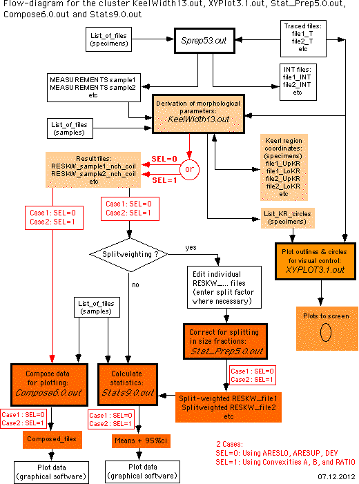
Fig. 5e: Flow-diagram for the program cluster C including KeelWidth13.out, XYPLOT3.1.out, Stat_Prep5.0.out, Compose6.0.out and Stats9.0.out. In program KeelWidth13.out two options can be selected for input and output variables: If SEL=0, the morphological variables ARESLO, ARESUP and DEV are processed, together with all other variables. IF SEL=1, the morphological variables A and B (convexity measures in keel view) and RATIO (=A/B) are processed instead, together with all other variables. Depending on SEL different output formats are given. SEL is an interactively set while running program KeelWidth13.out. In KeelWidth13.out Phi3 angles as well as osculating circles in the lower and upper keel region of profile views are determined as in the previous version 12. The data can be prepared for plotting with auxiliary program Compose6.0.out, and statistics are calculated with program Stats9.0.out. Note, that in this combination the auxiliary program FitCircle1.3.2.out is no longer needed any more because the upper and lower keel region circles are now determined directly in KeelWidth13.out. Click into the figure to download a pdf file of this diagram.