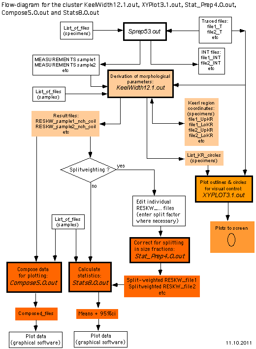
Fig. 5d: Flow-diagram for the program cluster B including KeelWidth12.1.out, XYPLOT3.1.out, Stat_Prep4.0.out, Compose5.0.out and Stats8.0.out. In program KeelWidth12.1.out Phi3 angles as well as osculating circles in the lower and upper keel region of profile views are determined. The data can now be prepared for plotting with auxiliary program Compose5.0.out, and statistics are calculated with program Stats8.0.out. Note, that in this combination the auxiliary program FitCircle1.3.2.out is no longer needed any more because the upper and lower keel region circles are now determined directly in KeelWidth12.1.out. Click into the figure to download a pdf file of this diagram.